Comedy Shed Radio
Cart 0
Home
News Podcasts Some of Our Early Adventures Tabletop Gaming Resources Contact
Cart 0
Home
Comedy Shed Radio
We’re all bottom shelf but this is delicious
Menu News Podcasts Some of Our Early Adventures Tabletop Gaming Resources Contact

 

Basic 1.jpeg
Basic 2.jpeg
Basic 3.jpeg
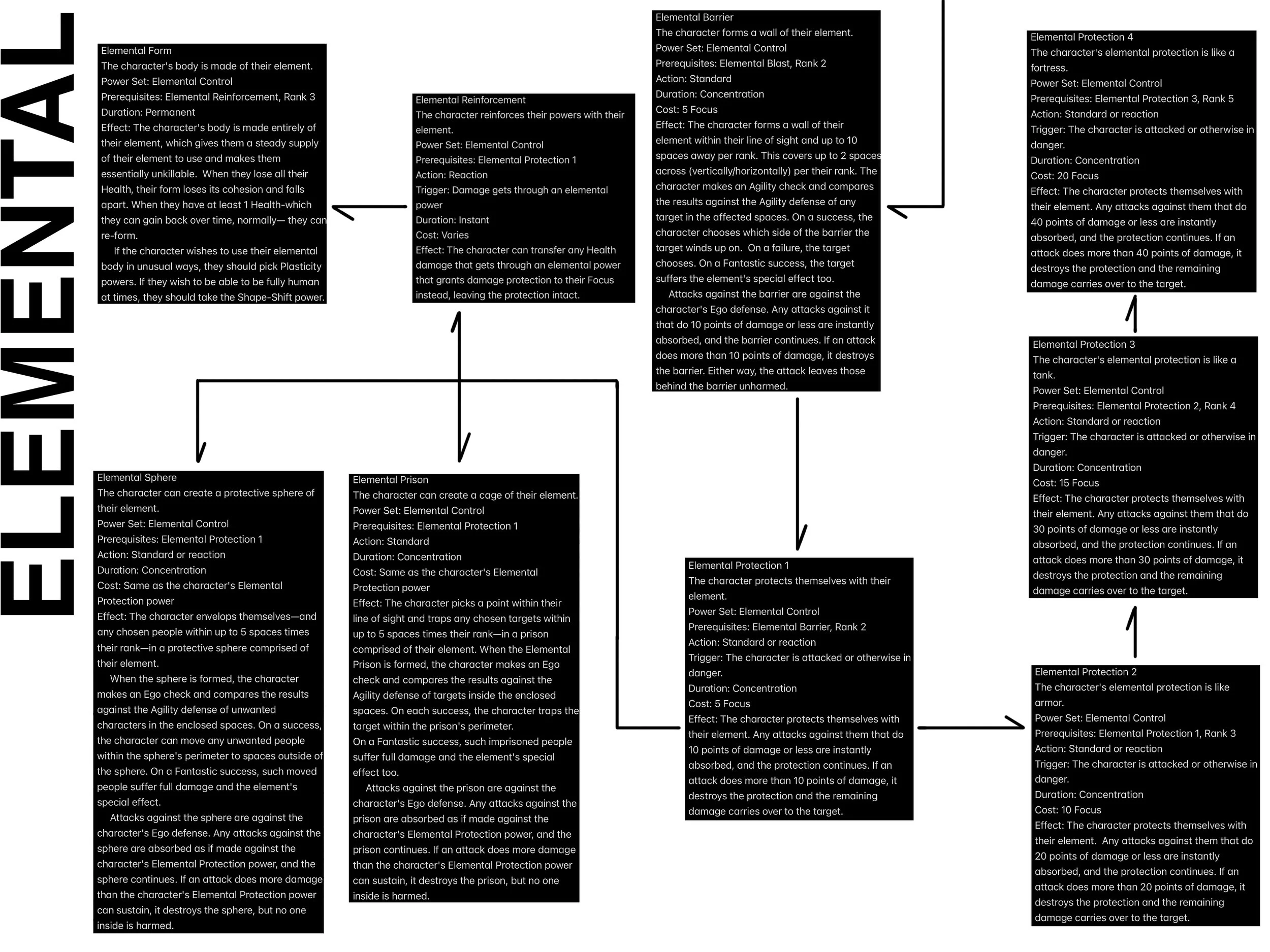
Elemental 1.jpeg
Elemental 2.jpeg
Healing.jpeg
Illusion 1.jpeg
Illusion 2.jpeg
Luck.jpeg
Magic 1.jpeg
Magic 2.jpeg
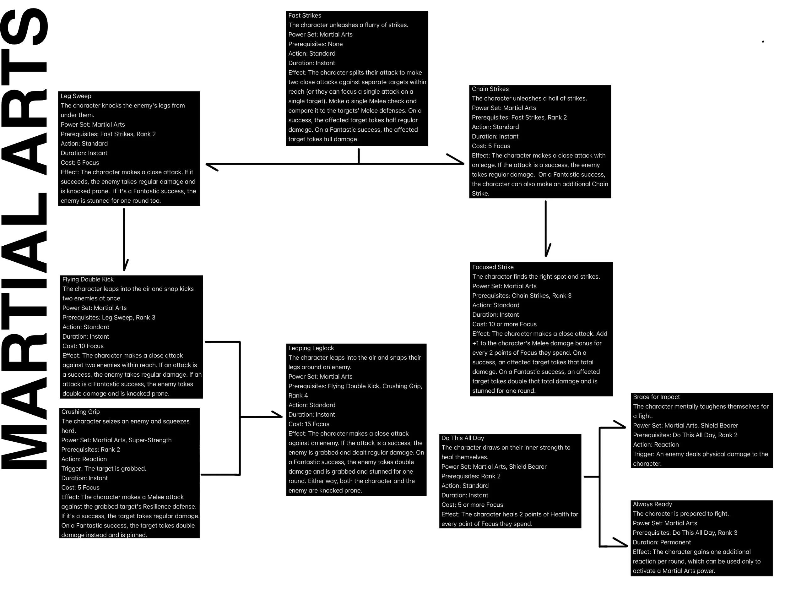
Martial Arts 1.jpeg
Martial Arts 2.jpeg
JPEG image-4229-A58E-64-0.jpeg
Omniversal Travel 1.jpeg
Omniversal Travel 2.jpeg
Phasing.jpeg
Plasticity.jpeg
Power Control 1.jpeg
Power Control 2.jpeg
Ranged Weapons 1.jpeg
Ranged Weapons 2.jpeg
Resize.jpeg
Shield Bearer.jpeg
Sixth Sense 1.jpeg
Sixth Sense 2.jpeg
Spider Powers 1.jpeg
Spider Powers 2.jpeg
Super-Speed.jpeg
Super-Strength.jpeg
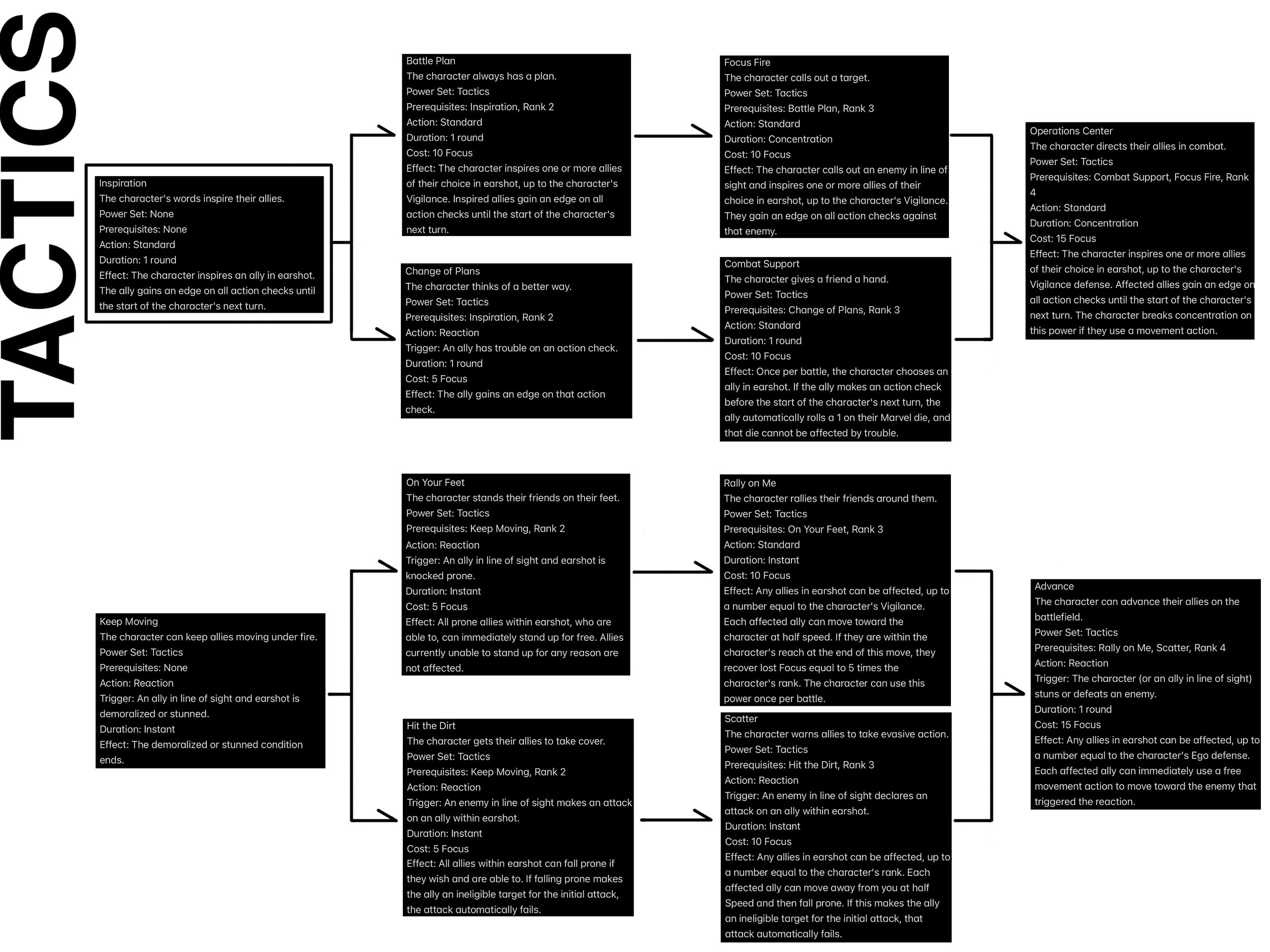
Tactics.jpeg
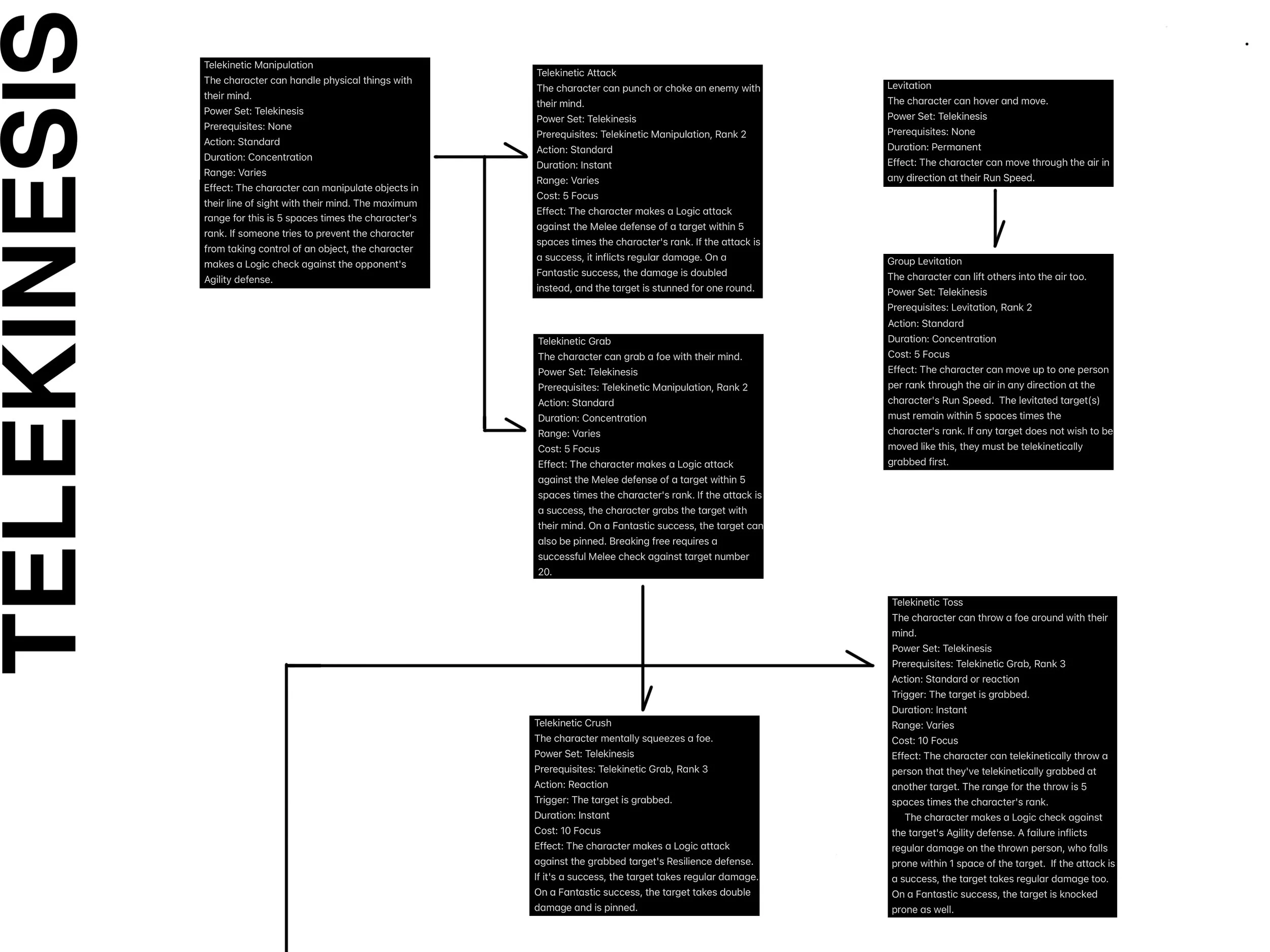
Telekinesis 1.jpeg
Telekinesis 2.jpeg
Telepathy 1.jpeg
Telepathy 2.jpeg
Telepathy 3.jpeg
Telepathy 4.jpeg
Teleportation 1.jpeg
Teleportation 2.jpeg
Translation.jpeg
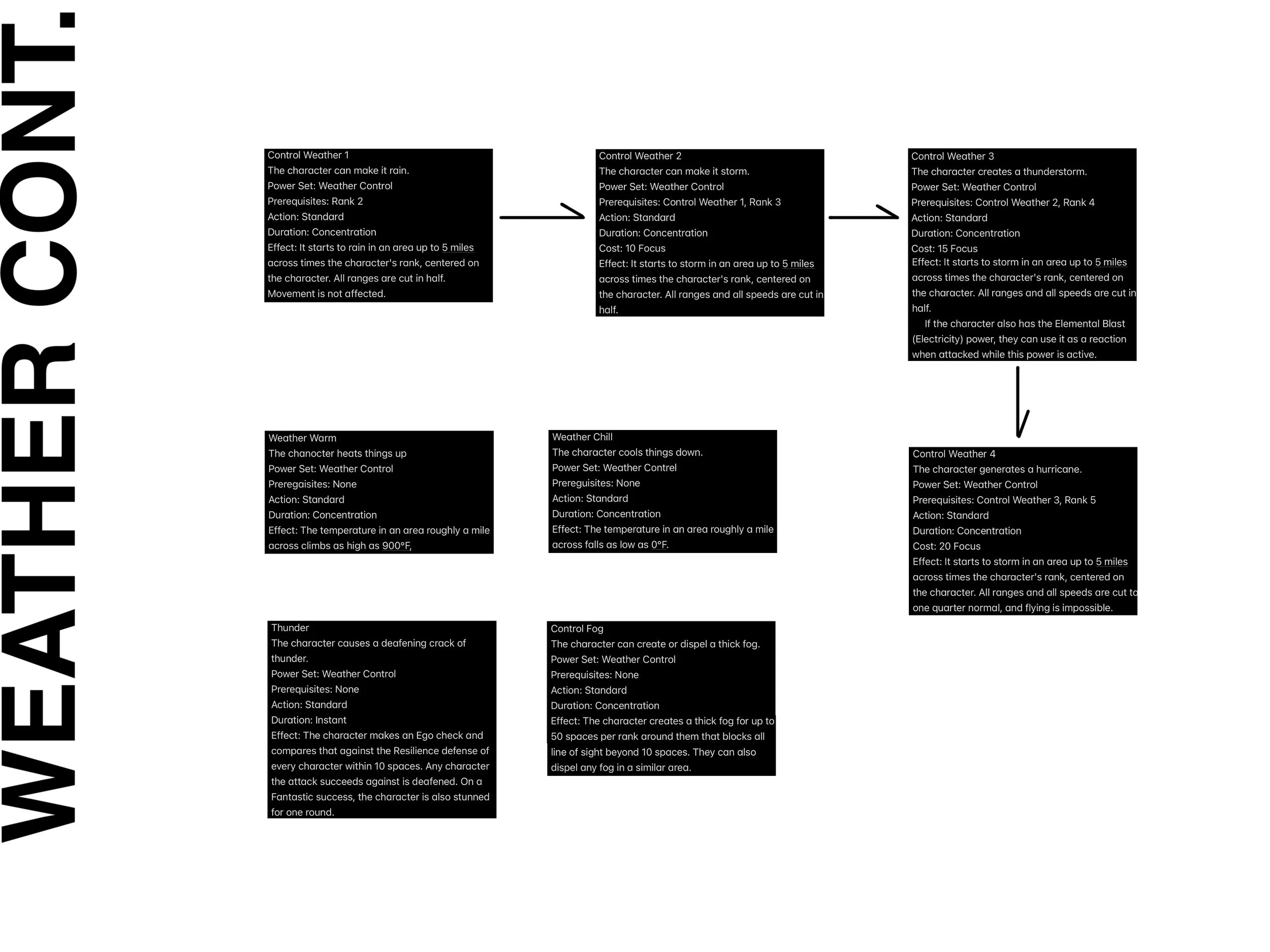
Weather Control.jpeg
8019003154 timflood@comedyshedradio.com

Powered by Squarespace

Terms and Conditions